您當前的位置: 首頁 > 政府信息公開 > 政務公開文件 > 重點領域信息公開 > 重大違法失信名單社會公示
蘇州市重大勞動保障違法行為社會公布(2025年第2期)
時間:
2025-06-17 17:10
來源:蘇州市人力資源和社會保障局
訪問量:
【字體:
大中小】
分享到:
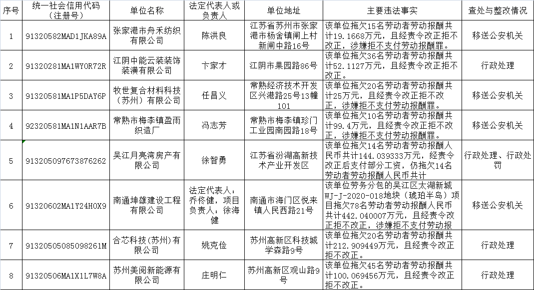
為貫徹落實《重大勞動保障違法行為社會公布辦法》(人社部令第29號)、《關于貫徹落實<重大勞動保障違法行為社會公布辦法>的通知》(蘇人社發〔2016〕405號)、《關于貫徹落實<重大勞動保障違法行為社會公布辦法>的通知》(蘇人保規〔2016〕18號)有關規定,健全用人單位勞動保障守法誠信檔案,督促和引導用人單位遵守勞動保障法律法規,現將以下重大勞動保障違法行為予以社會公布。

-
掃一掃在手機打開當前頁


